WN系统之家 - 操作系统光盘下载网站!

当前位置: 首页  >  教程资讯 单片机最小系统晶振,单片机最小系统晶振的重要性

单片机最小系统晶振,单片机最小系统晶振的重要性

时间:2024-12-02 来源:网络 人气:

单片机最小系统晶振的重要性

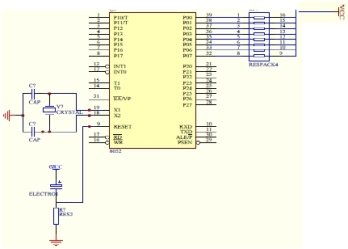
在单片机系统中,晶振(Crystal Oscillator)扮演着至关重要的角色。晶振是单片机最小系统中的核心元件之一,它为单片机提供稳定的时钟信号,确保单片机能够准确、高效地执行程序指令。本文将详细介绍单片机最小系统中晶振的作用、类型以及选择要点。

晶振的作用

晶振在单片机最小系统中的作用主要体现在以下几个方面:

提供稳定的时钟信号:晶振通过振荡电路产生稳定的振荡信号,为单片机的CPU、外设等模块提供统一的时钟源。

保证程序执行精度:晶振的频率稳定性直接影响单片机程序执行的精度,频率越高,程序执行速度越快,但稳定性要求也越高。

降低系统功耗:晶振的功耗相对较低,有助于降低单片机系统的整体功耗。

晶振的类型

根据晶振的工作原理和结构,常见的晶振类型有以下几种:

石英晶振:石英晶振是应用最广泛的晶振类型,具有频率稳定、温度系数小、抗干扰能力强等特点。

陶瓷晶振:陶瓷晶振具有成本低、体积小、频率范围宽等特点,但频率稳定性相对较低。

LC振荡器:LC振荡器由电感和电容组成,具有频率可调、成本低等特点,但频率稳定性较差。

单片机最小系统中晶振的选择要点

在选择单片机最小系统中的晶振时,需要考虑以下要点:

频率选择:根据单片机的应用需求,选择合适的晶振频率。一般来说,频率越高,单片机运行速度越快,但频率稳定性要求也越高。

温度系数:晶振的温度系数越小,频率稳定性越好。在温度变化较大的环境中,应选择温度系数较小的晶振。

功耗:晶振的功耗应尽量低,以降低单片机系统的整体功耗。

封装形式:根据单片机最小系统的空间限制,选择合适的晶振封装形式。

晶振电路设计要点

在单片机最小系统中,晶振电路的设计要点如下:

晶振电路布局:晶振电路应尽量靠近单片机,以减小信号传输损耗和干扰。

电容选择:晶振电路中的电容应选择合适的容量和耐压值,以保证晶振正常工作。

去耦电容:在晶振电路中添加去耦电容,可以有效抑制电源噪声,提高系统稳定性。

晶振在单片机最小系统中具有重要作用,选择合适的晶振对单片机系统的稳定性和性能至关重要。本文从晶振的作用、类型、选择要点以及电路设计等方面进行了详细介绍,希望对单片机开发者和爱好者有所帮助。


作者 小编

教程资讯

教程资讯排行

系统教程

主题下载