
时间:2025-01-20 来源:网络 人气:
你有没有想过,那些小巧的电子设备里,究竟藏着怎样的魔法?今天,就让我带你一探究竟,揭开单片机最小系统框图的神秘面纱!
想象一个微小的芯片,它就像是一个微型指挥家,指挥着各种电子设备翩翩起舞。而这个指挥家的舞台,就是单片机最小系统框图。它就像是一张地图,指引着单片机如何在这个小小的舞台上施展魔法。

单片机,这个名字听起来就充满了神秘感。它是一种集成了中央处理器(CPU)、存储器(ROM、RAM)、I/O端口等功能模块的芯片。简单来说,它就像是一个微型电脑,可以执行各种复杂的任务。
在单片机最小系统框图中,单片机芯片是整个系统的核心。它负责执行程序指令、进行数据处理和控制外设的工作。就像一个指挥家,它需要与其他部分相互连接,协同工作,才能发挥出最大的魔力。

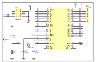
晶振,是单片机最小系统框图中的重要组成部分。它就像是一个节奏大师,为单片机提供稳定的时钟信号,使单片机能够按照指定的频率进行工作。
在最小系统框图中,晶振与单片机芯片相连接,通过晶振的振荡频率来控制单片机的运行速度。晶振的选取要根据单片机的工作频率来确定,一般常用的有4MHz、8MHz等。就像音乐家需要选择合适的乐器一样,单片机也需要选择合适的晶振,才能演奏出美妙的旋律。

复位电路,是单片机最小系统框图中的必备部分。它就像是一杯清醒剂,帮助单片机在启动或复位时恢复到初始状态,使单片机能够正常工作。
在最小系统框图中,复位电路与单片机芯片相连接,通过复位电路的控制信号来实现单片机的复位功能。复位电路一般包括电源复位电路和外部复位电路。就像我们在疲惫时需要一杯咖啡来提神一样,单片机在启动时也需要复位电路来恢复活力。
电源电路,是单片机最小系统框图中的重要组成部分。它就像是一股源源不断的能量,为单片机提供稳定的电源供电,保证单片机能够正常工作。
在最小系统框图中,电源电路与单片机芯片相连接,通过电源电路的输出来为单片机提供电源。电源电路一般包括电源滤波电路、稳压电路等,以确保单片机的工作电压和电流的稳定。就像人体需要营养和水分来维持生命一样,单片机也需要稳定的电源来维持正常工作。
外设电路,是单片机最小系统框图中的重要组成部分。它就像是一系列舞台道具,帮助单片机完成各种任务。
在最小系统框图中,外设电路包括传感器、显示器、按键等。这些外设电路与单片机芯片相连接,通过单片机的控制,实现各种功能。就像演员需要舞台道具来辅助表演一样,单片机也需要外设电路来完成各种任务。
单片机最小系统框图就像是一个魔法舞台,单片机是这个舞台上的魔法师,晶振、复位电路、电源电路和外设电路则是舞台上的道具和助手。它们相互配合,共同演绎着电子世界的精彩故事。
现在,你已经了解了单片机最小系统框图的奥秘。下次当你看到那些小巧的电子设备时,不妨想象一下它们背后的魔法舞台,感受一下单片机的神奇魅力吧!